Nitrous has a mystique around it like it is some kind of voodoo witchcraft. People are often scared to use it because they don’t understand it. In theory, it’s quite simple: the chemical makeup of nitrous oxide is two parts nitrous gas and one part oxygen. When nitrous oxide is heated to 570-degrees Fahrenheit, the two elements separate, leading to additional oxygen in the combustion chamber. With extra oxygen in the cylinder, you can add more fuel to the mixture. When the nitrous and extra fuel ignite, the engine will generate more horsepower as well as torque.
While this process is simple, a lot of enthusiasts have a tendency to create their own problems when installing a nitrous system. Things like bad wiring, high bottle pressure, and lack of fuel are just a few examples that can cause serious headaches. We talked to Johnathan McDonald, Marketing Director of Nitrous Outlet, on what they see as the top five nitrous installation mistakes and solutions.

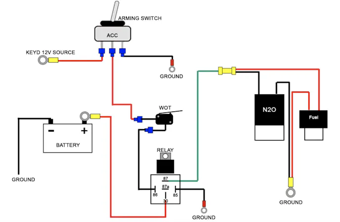
1. A Rats Nest
It doesn’t take long to look over someone’s engine bay to realize that they have no business doing the wiring. We’re sure that you’ve been to a car show and seen a vehicle with a massive amount of wires looped all over the engine. Some of these wires might be spliced, wrapped in electrical tape, or even twisted together without any type of insulation.
Some common issues with wiring a nitrous system are incorrect wire gauge, bad connections, and weak grounds.
It was of no surprise that improper wiring and circuit protection was at the top of Nitrous Outlets’ list. Johnathan said, “Some common issues with wiring a nitrous system are incorrect wire gauge, bad connections, and weak grounds.”
On a typical nitrous plate system, the solenoid amp load can be as high as 32 amps. A single-stage direct port system can reach a capacity of 64 amps. If you’re not using the recommended gauge wire by the manufacturer, you’re asking for problems. Jonathan states, “People try to run a single 14-gauge wire with a 30 amp fuse to power their direct port. They then wonder why it blows a fuse — if it even has one — or why the solenoids are not opening or staying open. This problem is a result of an improper gauged wire.” Jonathan continued, “Another cause of these symptoms is a low-quality wire that is correctly gauged. To avoid these problems, you need to know your amp load and use the proper gauge wire in conjunction with a fuse that is large enough for the job.”
Another culprit of nitrous wiring woes can be the use of cheap connectors or the wrong one altogether. Jonathan said, “Improper crimps and faulty wire engagement is another problematic issue. Even though the terminal may appear to be solid, there may not be any contact being made. T-taps and scotch locks are another issue, especially when people use them for tachometer or Throttle Position Sensor (TPS) signals. It is always best to solder these connections.”
Grounds are another hot topic when it comes to wiring. If you try to run a ground to somewhere other than a battery, you’re asking for trouble. This mistake can be even more problematic for sensitive electronics. “Grounding to the chassis, body, or cage is a terrible idea. These items are not only poor conductors, but they also introduce noise that can play hell with sensitive electronics like a progressive controller. You can save yourself a lot of headaches by running the grounds directly to the battery. Also, make sure your wire gauge matches the power side. People tend to run ground wires that are too small,” Johnathan explains.
Typically, a novice can wire a standard nitrous system without any prior experience. There are just a few wires to hook up. Pay attention and take your time.
2. We Don’t Need No Stinking Instructions
We’re car people. By and large, we don’t read instructions. However, taking a few minutes to educate yourself on a new product is time well spent, especially when we’re talking about electronics.
We’re willing to bet that 99-percent of you out there have started installation on a project before you ever looked at the instructions. It’s okay; we’re guilty, too. However, with a nitrous system and most things, it’s in your best interest to read the instructions. Even if you think you know what you’re doing, the instructions are there to keep you from having issues in the long run.

“We’re car people. By and large, we don’t read instructions.” Jonathan notes. “However, taking a few minutes to educate yourself on a new product is time well spent, especially when we’re talking about electronics. We get tech calls about all brands of controllers, and we help every single person out. Nearly all of these calls would have been avoided if the person had simply read the directions. In the case of our progressive nitrous controller, the ProMax, it is an advanced controller that does a lot. We have spent a ton of time making the most comprehensive instructions available. If you start at the beginning and read to the end, you will have a properly set up controller. However, people skip to the part where they want it to work and then call us when it doesn’t.”
The moral of the story is, save yourself time and headache and just read the instructions. The tech department would greatly appreciate this.
3. Under Pressure
One of the most critical aspects of proper nitrous system performance is bottle pressure. If the pressure is too low, the system runs rich. If it’s too high, the system will run lean. Repeated exposure to excessive bottle pressure can also damage the seating area of the nitrous piston. When this happens, it changes the opening height of the solenoid, which will no longer allow it to open when activated.

The most common size nitrous solenoids have a maximum opening pressure rating of 1,000 psi. We recommend keeping the pressure around 950 psi.
Jonathan said, “When you overpressure the nitrous solenoid, the piston sealing surface becomes dimpled and will cause the solenoid to not open at all. The magnetic coil cannot overcome the additional travel required to lift the piston under pressure. Additionally, the most common size nitrous solenoids have a maximum opening pressure rating of 1,000 psi. We recommend keeping the pressure around 950 psi.”
It’s a good fact to know that high bottle pressure can come from overheating the bottle. It can be caused either by leaving it in the sun on a hot day or not setting up your bottle heater correctly. Keep your bottles out of direct sunlight. If using a bottle heater, make sure you have it set up properly. Set the cycling pressure switch so that the heater will automatically turn off once the target pressure is reached. The Nitrous Outlet instructions will show you how properly set this up…who knew?

If you do over-pressure the bottle, don’t worry, there are simple ways to bring it back to operating pressure. Jonathan explains, “You can cool it down in an ice cooler or by placing cool, wet towels on the bottle in the shade. Most commonly, the purge is used to bleed off nitrous to get bottle pressure back down. That is why you see some long purges at the starting line. They are trying to get their bottle pressure down, so their tune-up is right.”
4. Boost And Juice
Multiple power adders are all the rage these days, and for a good reason. As we stated earlier, nitrous brings its own oxygen to the horsepower party with the addition of super-chilled air. The combination of the two make for a boost-friendly environment even on the smallest of shots.

Forced induction guys know that you need to run a boost referenced regulator. What they may not think about is that you need to run one on the fuel side of the nitrous system, as well. The engine’s fuel pressure is based on atmospheric pressure. Boost is literally increasing the atmospheric pressure in the engine. Jonathan explains, “To keep fuel supply consistent, you need to increase fuel pressure for every pound of boost introduced. Without that increase, you’d be lean and left with catastrophic engine failure. That is why having a hose from the pressurized side of the manifold to the regulator is so important. That way, as the boost increases, so does fuel pressure, and your nitrous system stays proportionately fueled.”
5. Give Me Fuel
Another common problem with a nitrous system is the fuel system. As a vehicle starts making more power with bolt-on parts, there is only so much fuel capacity that the factory pump can supply. Eventually, you will run out of fuel, causing a lean condition. However, if you use the provided jetting from Nitrous Outlet, you will have a headstart on this problem. Brandon Johnson, Sales Manager of Nitrous Outlet, explains, “If you have your regulator set to our recommended pressure settings and the correct jets, the tune-up will be dead-on or slightly rich. If you’re drifting lean, you do not have enough fuel pump to keep the system supplied. If you have the ability, data-log the fuel pressure — it should be consistent without any dips or drop-offs.”

Brandon also had some other tips for the fuel system.
He states, “The fuel pressure regulator should be mounted under the hood as close to the fuel solenoid as possible. That way it will have a consistent volume and pressure available. When the system is set up correctly, there is not a delay in fuel response time from having the regulator mounted too far away. Also, set your fuel pressure based off of our jetting charts, or the supplied flow chart if your system was tested on our flowbench.”
If you have any more questions regarding your nitrous system, read your instructions. If that doesn’t fix your problem, then re-read this article. If all else fails, call the tech support team at Nitrous Outlet — They’ll be happy to help you out any way they can.
You might also like
Fire In The Hole: Low-Speed Pre-Ignition, GDI Technology, And The GM LT Engine
The LT V8s make incredible power thanks to GDI, but that tech also creates one of the biggest threats to modern GM performance engines: LSPI.